信息年度报告

beat365在线唯一官网2023-2024学年本科教学质量报告
2024-12-03 16:39 (阅读:)


地址:贵州省遵义市新蒲新区校园1号路(新蒲校区)
          遵义市汇川区大连路201号(大连路校区)
          广东省珠海市金湾区金海岸(珠海校区)

校办电话:0851-28609388  28642444(传真)   本科生招生:0851-28205801  28204791
研究生招生:0851-28643580  成教招生:0851-28609685

官方微信

版权所有©beat·365(中国)在线唯一官网  黔ICP备06003261号-2 贵公网安备52030002001152号

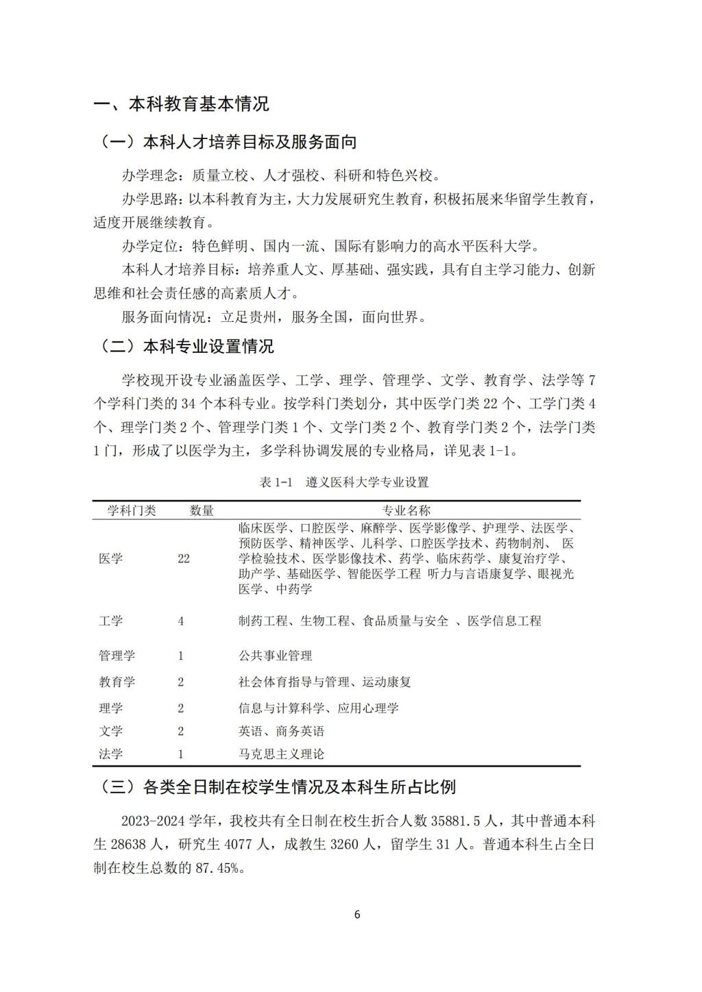
版权声明 | 隐私声明 | 网站地图